Radar de recul ORIGINE

Tout ce qui touche à l'electronique de la 308 ainsi qu'à l'electricité.

Re: Radar de recul ORIGINE

Messagede Clems13 » Mer 25 Juil 12 16:14

Génial!! :frime1:
Tu t'attaques aux retros rabattable maintenant? :langue3:
308 SW Confort Pack - Blanc Banquise - Clim Auto - Pack Visibilité 1 & 2 - Pack Ambiance - Pack Rangement
Avatar de l’utilisateur
Clems13
308 de Diamant ! :)
 
Messages: 3629
Inscription: Mer 02 Nov 11 20:43
Localisation: Perdu entre la Bresse et le Morvan...
Peugeot 308: HDi 1,6L 90/92 ch

Re: Radar de recul ORIGINE

Publicité

Publicité
 

Re: Radar de recul ORIGINE

Messagede jmgb13 » Mer 25 Juil 12 16:30

Est-ce que quelqu'un parmis vous est en mesure de me fournir une vue éclatée des pieces pour la pose des radars sur le pare choc ?
Avec si possible la référence des pieces (support de radar avant et arrière)...

Dans l'attente de vous lire
jmgb13
308 Addicted
 
Messages: 43
Inscription: Ven 27 Avr 12 07:11
Localisation: LUNEL
Peugeot 308: HDi 1,6L 90/92 ch

Re: Radar de recul ORIGINE

Messagede forest » Jeu 26 Juil 12 22:58

Voilà pour l'arrière :
FaisceauArrière.png
FaisceauArrière.png (172.16 Kio) Vu 14444 fois


C'est bien ça que tu voulais ?
"Le savoir ne vaut que s'il est partagé par tous"
Féline 5P,110ch,Noire Perla Nera+WIPCom3D+Alarme SuperV+RadarsAV/AR+Xénon
Conso@5,28l (122 222)
Avatar de l’utilisateur
forest
308 de Diamant ! :)
 
Messages: 15645
Inscription: Mar 08 Sep 09 10:22
Localisation: Seine-et-Marne, Ile-De-France
Peugeot 308: HDi 1,6L 110/112 ch

Re: Radar de recul ORIGINE

Messagede jmgb13 » Ven 27 Juil 12 19:24

Merci Forest. :amen:

C'est nickel, il me manque juste la vue sur les différents éléments qui constituent un radar (radar, support, etc)...

Super sympa de ta part ! :super:
jmgb13
308 Addicted
 
Messages: 43
Inscription: Ven 27 Avr 12 07:11
Localisation: LUNEL
Peugeot 308: HDi 1,6L 90/92 ch

Re: Radar de recul ORIGINE

Messagede forest » Ven 27 Juil 12 19:27

le radar, c'est un support rond qui rentre dans le trou, et le radar, un genre de L qui vient dedans...
You're welcome !
"Le savoir ne vaut que s'il est partagé par tous"
Féline 5P,110ch,Noire Perla Nera+WIPCom3D+Alarme SuperV+RadarsAV/AR+Xénon
Conso@5,28l (122 222)
Avatar de l’utilisateur
forest
308 de Diamant ! :)
 
Messages: 15645
Inscription: Mar 08 Sep 09 10:22
Localisation: Seine-et-Marne, Ile-De-France
Peugeot 308: HDi 1,6L 110/112 ch

Re: Radar de recul ORIGINE

Messagede jmgb13 » Ven 27 Juil 12 19:58

oui, et il existe un éclaté qui donne la référence de la partie plastique qui rentre dans le trou du pare choc et dans lequel s'emboite le corps du radar...
jmgb13
308 Addicted
 
Messages: 43
Inscription: Ven 27 Avr 12 07:11
Localisation: LUNEL
Peugeot 308: HDi 1,6L 90/92 ch

Re: Radar de recul ORIGINE

Messagede forest » Ven 27 Juil 12 22:35

oui
cestca.png
cestca.png (154.76 Kio) Vu 14418 fois
"Le savoir ne vaut que s'il est partagé par tous"
Féline 5P,110ch,Noire Perla Nera+WIPCom3D+Alarme SuperV+RadarsAV/AR+Xénon
Conso@5,28l (122 222)
Avatar de l’utilisateur
forest
308 de Diamant ! :)
 
Messages: 15645
Inscription: Mar 08 Sep 09 10:22
Localisation: Seine-et-Marne, Ile-De-France
Peugeot 308: HDi 1,6L 110/112 ch

Re: Radar de recul ORIGINE

Messagede bigmarco » Sam 28 Juil 12 18:37

salut

quel section (diametre)je doit prendre pour les cables du faisceau qui par vers l'avant ?? svp
et combien de fils ?? svp

(si j'ai bien compris 6 fils ! :siffle: )
2 pour l'alim
4 pour les info des capteur
bigmarco
Curieux
 
Messages: 11
Inscription: Jeu 26 Juil 12 21:36
Localisation: 78530 BUC
Peugeot 308: HDi 1,6L 110/112 ch

Re: Radar de recul ORIGINE

Messagede jmgb13 » Mer 08 Aoû 12 13:09

Bonjour à tous,

je suis passé chez Peugeot pour voir le prix des supports de radar, réf 7414VN : 52 euros les 04 supports :rougefaché: :pleur4:

:siffle: Y aurait-il parmis vous une personne qui puisse avoir une bonne remise sur ce type de pièce ????

Dans l'attente de vous lire
jmgb13
308 Addicted
 
Messages: 43
Inscription: Ven 27 Avr 12 07:11
Localisation: LUNEL
Peugeot 308: HDi 1,6L 90/92 ch

Re: Radar de recul ORIGINE

Messagede Ricos6 » Mer 15 Aoû 12 17:49

Salut,

quelle référence du boitier radar de recul as-tu utilisé ?
Tu es sur un pare choc sport ou classique ?

merci d'avance !
" L'idéal de la vie n'est pas l'espoir de devenir parfait, c'est la volonté d'être toujours meilleur. "
Avatar de l’utilisateur
Ricos6
308 d'Or
 
Messages: 720
Inscription: Mer 01 Aoû 07 21:00
Localisation: Arras
Peugeot 308: HDi 2,0L 163 ch
    Voir la position géographique du membre

Re: Radar de recul ORIGINE

Messagede jmgb13 » Sam 18 Aoû 12 08:50

Bonjour,

je suis actuellement sur un pare choc classique...

@+
jmgb13
308 Addicted
 
Messages: 43
Inscription: Ven 27 Avr 12 07:11
Localisation: LUNEL
Peugeot 308: HDi 1,6L 90/92 ch

Re: Radar de recul ORIGINE

Messagede Ricos6 » Sam 01 Sep 12 10:29

Ok, merci.

As-tu fais télécoder le boitier chez Peugeot ?
Je n'arrive pas à le télécoder via mon PPS2000, j'active bien les options dans l'autoradio et l'afficheur multifonction mais mise à part un télécodage automatique qui nécessite un code technicien je ne vois pas comment faire...
J'ai aussi un défaut de cohérence de capteurs, va falloir que je cherche... Ce qui est curieux c'est que j'ai le bip autoradio que se met en route et l'afficheur central qui m'affiche la voiture, mais ça ne dure que 2 secondes...

@+
" L'idéal de la vie n'est pas l'espoir de devenir parfait, c'est la volonté d'être toujours meilleur. "
Avatar de l’utilisateur
Ricos6
308 d'Or
 
Messages: 720
Inscription: Mer 01 Aoû 07 21:00
Localisation: Arras
Peugeot 308: HDi 2,0L 163 ch
    Voir la position géographique du membre

Re: Radar de recul ORIGINE

Messagede forest » Sam 01 Sep 12 11:14

as-tu bien télécodé le radar avant et arrière dans tous les endroits possible ?
car je crois me souvenir qu'il n'y a pas que l'autoradio et l'afficheur...
Du moins, c'est ce que j'ai vu en naviguant une fois...
"Le savoir ne vaut que s'il est partagé par tous"
Féline 5P,110ch,Noire Perla Nera+WIPCom3D+Alarme SuperV+RadarsAV/AR+Xénon
Conso@5,28l (122 222)
Avatar de l’utilisateur
forest
308 de Diamant ! :)
 
Messages: 15645
Inscription: Mar 08 Sep 09 10:22
Localisation: Seine-et-Marne, Ile-De-France
Peugeot 308: HDi 1,6L 110/112 ch

Re: Radar de recul ORIGINE

Messagede Ricos6 » Sam 01 Sep 12 11:26

J'ai activé le boitier dans le BSI, dans l'autoradio et sur l'afficheur.
A priori pas de VIN à intégrer dans le boitier. J'ai regardé partout.
Le boitier est bien reconnu car je peux faire tout un tas de modifications et tests.
J'ai d'ailleurs testé un peu plus longuement et je pense que j'ai un problème avec les capteurs, toujours en défaut de cohérence. Capteurs d'occasion trouvés sur leboncoin, c'est peut être aussi ça mais que les 4 capteurs se mettent en défaut ça m'interpelle quand même...
Dès que j’efface les défauts, le boitier se met bien en attente, je passe la marche arrière, ça bippe, affichage du véhicule sur l'écran et hop tout s'arrête.
Peut-être un apprentissage à faire mais je ne trouve pas où.

Pas grand chose sur Internet à ce sujet...
" L'idéal de la vie n'est pas l'espoir de devenir parfait, c'est la volonté d'être toujours meilleur. "
Avatar de l’utilisateur
Ricos6
308 d'Or
 
Messages: 720
Inscription: Mer 01 Aoû 07 21:00
Localisation: Arras
Peugeot 308: HDi 2,0L 163 ch
    Voir la position géographique du membre

Re: Radar de recul ORIGINE

Messagede forest » Sam 01 Sep 12 11:34

ah ben rien à redire alors...
ya un apprentissage sur les feux, mais sur les détecteur d'obstacle, je n'ai jamais lancé ni regardé...
"Le savoir ne vaut que s'il est partagé par tous"
Féline 5P,110ch,Noire Perla Nera+WIPCom3D+Alarme SuperV+RadarsAV/AR+Xénon
Conso@5,28l (122 222)
Avatar de l’utilisateur
forest
308 de Diamant ! :)
 
Messages: 15645
Inscription: Mar 08 Sep 09 10:22
Localisation: Seine-et-Marne, Ile-De-France
Peugeot 308: HDi 1,6L 110/112 ch

Re: Radar de recul ORIGINE

Messagede Clems13 » Sam 01 Sep 12 13:50

Es tu sur du branchement des capteurs? Il existe plusieurs modeles. Certains ont les brochent communes en 1 et 3, d'autres c'est en 1 et 2.
308 SW Confort Pack - Blanc Banquise - Clim Auto - Pack Visibilité 1 & 2 - Pack Ambiance - Pack Rangement
Avatar de l’utilisateur
Clems13
308 de Diamant ! :)
 
Messages: 3629
Inscription: Mer 02 Nov 11 20:43
Localisation: Perdu entre la Bresse et le Morvan...
Peugeot 308: HDi 1,6L 90/92 ch

Re: Radar de recul ORIGINE

Messagede Ricos6 » Sam 01 Sep 12 14:40

Après vérification des capteurs, il semblerait qu'ils proviennent d'une 407.
Je me suis pris la tête avec le vendeur qui me dit que ce sont les mêmes pour 308 et 407.
Mais après vérification ce ne sont vraiment pas les mêmes. Il faudrait que j'en achète au moins 1 avec la bonne référence pour tester.

En tout cas si ça fonctionne, je ferai un beau tuto pour le forum.
" L'idéal de la vie n'est pas l'espoir de devenir parfait, c'est la volonté d'être toujours meilleur. "
Avatar de l’utilisateur
Ricos6
308 d'Or
 
Messages: 720
Inscription: Mer 01 Aoû 07 21:00
Localisation: Arras
Peugeot 308: HDi 2,0L 163 ch
    Voir la position géographique du membre

Re: Radar de recul ORIGINE

Messagede forest » Sam 01 Sep 12 17:28

Ah pas cool cette mauvaise réf...
Ça semble sur une meilleure route déjà...
"Le savoir ne vaut que s'il est partagé par tous"
Féline 5P,110ch,Noire Perla Nera+WIPCom3D+Alarme SuperV+RadarsAV/AR+Xénon
Conso@5,28l (122 222)
Avatar de l’utilisateur
forest
308 de Diamant ! :)
 
Messages: 15645
Inscription: Mar 08 Sep 09 10:22
Localisation: Seine-et-Marne, Ile-De-France
Peugeot 308: HDi 1,6L 110/112 ch

Re: Radar de recul ORIGINE

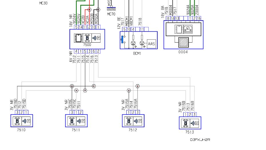
Messagede Ricos6 » Ven 07 Sep 12 18:50

Salut à tous !

Est-ce que quelqu'un aurait la possibilité de me poster le schema de câblage d'un faisceau AAS de 407 ?

Merci.

++
" L'idéal de la vie n'est pas l'espoir de devenir parfait, c'est la volonté d'être toujours meilleur. "
Avatar de l’utilisateur
Ricos6
308 d'Or
 
Messages: 720
Inscription: Mer 01 Aoû 07 21:00
Localisation: Arras
Peugeot 308: HDi 2,0L 163 ch
    Voir la position géographique du membre

Re: Radar de recul ORIGINE

Messagede Clems13 » Sam 08 Sep 12 16:44

salut,

je regarde ca. Tu as l'opr (ou l'année/mois au moins) de la 407?
308 SW Confort Pack - Blanc Banquise - Clim Auto - Pack Visibilité 1 & 2 - Pack Ambiance - Pack Rangement
Avatar de l’utilisateur
Clems13
308 de Diamant ! :)
 
Messages: 3629
Inscription: Mer 02 Nov 11 20:43
Localisation: Perdu entre la Bresse et le Morvan...
Peugeot 308: HDi 1,6L 90/92 ch

Re: Radar de recul ORIGINE

Messagede Ricos6 » Sam 08 Sep 12 19:16

Malheureusement non. On m'a vendu le faisceau et les capteurs comme appartenant à une 308 mais ils appartennaient à une 407...
" L'idéal de la vie n'est pas l'espoir de devenir parfait, c'est la volonté d'être toujours meilleur. "
Avatar de l’utilisateur
Ricos6
308 d'Or
 
Messages: 720
Inscription: Mer 01 Aoû 07 21:00
Localisation: Arras
Peugeot 308: HDi 2,0L 163 ch
    Voir la position géographique du membre

Re: Radar de recul ORIGINE

Messagede Clems13 » Dim 09 Sep 12 09:52

J'ai pas mon pc portable avec moi... Je vais le récupérer dans l'apres midi et je te donne ca aussitôt.

J'ai bloqué des radars avec faisceau. J'attends que la personne me donne des coordonnées paypal et c'est bon! :blub:
308 SW Confort Pack - Blanc Banquise - Clim Auto - Pack Visibilité 1 & 2 - Pack Ambiance - Pack Rangement
Avatar de l’utilisateur
Clems13
308 de Diamant ! :)
 
Messages: 3629
Inscription: Mer 02 Nov 11 20:43
Localisation: Perdu entre la Bresse et le Morvan...
Peugeot 308: HDi 1,6L 90/92 ch

Re: Radar de recul ORIGINE

Messagede Ricos6 » Dim 09 Sep 12 10:09

Merci ! :D

Ma 308 est précâblée AAS et j'arrive à me faire avoir sur ce maudit faisceau de pare-choc... :(
" L'idéal de la vie n'est pas l'espoir de devenir parfait, c'est la volonté d'être toujours meilleur. "
Avatar de l’utilisateur
Ricos6
308 d'Or
 
Messages: 720
Inscription: Mer 01 Aoû 07 21:00
Localisation: Arras
Peugeot 308: HDi 2,0L 163 ch
    Voir la position géographique du membre

Re: Radar de recul ORIGINE

Messagede Clems13 » Lun 10 Sep 12 10:42

Voila, il y a (au moins) 2 montages:
1.JPG


2.JPG
2.JPG (34.51 Kio) Vu 14148 fois


Il faut que tu vois si le branchement est bon entre le faisceau de pare choc et la voiture.
308 SW Confort Pack - Blanc Banquise - Clim Auto - Pack Visibilité 1 & 2 - Pack Ambiance - Pack Rangement
Avatar de l’utilisateur
Clems13
308 de Diamant ! :)
 
Messages: 3629
Inscription: Mer 02 Nov 11 20:43
Localisation: Perdu entre la Bresse et le Morvan...
Peugeot 308: HDi 1,6L 90/92 ch

Re: Radar de recul ORIGINE

Messagede Ricos6 » Lun 10 Sep 12 20:09

Merciiiiiii ! :D

Effectivement il y a quelques inversions entre le schema 308 et celui de 407 !

Je vais modifier le faisceau et faire les tests !

++
" L'idéal de la vie n'est pas l'espoir de devenir parfait, c'est la volonté d'être toujours meilleur. "
Avatar de l’utilisateur
Ricos6
308 d'Or
 
Messages: 720
Inscription: Mer 01 Aoû 07 21:00
Localisation: Arras
Peugeot 308: HDi 2,0L 163 ch
    Voir la position géographique du membre

Re: Radar de recul ORIGINE

Messagede Clems13 » Dim 16 Sep 12 17:13

J'ai reçu mes capteurs hier! :blub:
Après montage, rien ne fonctionnait... Tous les capteurs étaient en court circuit au plus... :rougefaché:
Après des heures de test des capteurs, du faisceaux avec le multimètre, il se trouve que le boitier acheté sur le bon coin est mort:

IMAG0055.jpg

IMAG0054.jpg

J'ai tenté le nettoyage avec brosse a dent et bombe anti humidité, rien ne fait... C'est oxydé des deux cotés...

Je recherche donc un boitier apascherdutout!!! :/
308 SW Confort Pack - Blanc Banquise - Clim Auto - Pack Visibilité 1 & 2 - Pack Ambiance - Pack Rangement
Avatar de l’utilisateur
Clems13
308 de Diamant ! :)
 
Messages: 3629
Inscription: Mer 02 Nov 11 20:43
Localisation: Perdu entre la Bresse et le Morvan...
Peugeot 308: HDi 1,6L 90/92 ch

Re: Radar de recul ORIGINE

Messagede forest » Dim 16 Sep 12 17:34

ouah c't loose !!!!!
J'espere que tu vas en retrouver un pas trop cher...
LEs casses ne donnent rien chez toi ?
"Le savoir ne vaut que s'il est partagé par tous"
Féline 5P,110ch,Noire Perla Nera+WIPCom3D+Alarme SuperV+RadarsAV/AR+Xénon
Conso@5,28l (122 222)
Avatar de l’utilisateur
forest
308 de Diamant ! :)
 
Messages: 15645
Inscription: Mar 08 Sep 09 10:22
Localisation: Seine-et-Marne, Ile-De-France
Peugeot 308: HDi 1,6L 110/112 ch

Re: Radar de recul ORIGINE

Messagede Clems13 » Dim 16 Sep 12 17:36

J'ai deja fait le tour quand je cherchais les capteurs. Les rares peugeot /citroen d'apres 2006 n'ont pas les radars... :snif:
308 SW Confort Pack - Blanc Banquise - Clim Auto - Pack Visibilité 1 & 2 - Pack Ambiance - Pack Rangement
Avatar de l’utilisateur
Clems13
308 de Diamant ! :)
 
Messages: 3629
Inscription: Mer 02 Nov 11 20:43
Localisation: Perdu entre la Bresse et le Morvan...
Peugeot 308: HDi 1,6L 90/92 ch

Re: Radar de recul ORIGINE

Messagede Ricos6 » Dim 16 Sep 12 19:10

Arf pas de chance, moi j'ai réussi à récupérer le bon faisceau et les bons capteurs et tout est OK maintenant.
Heureusement car sinon il aurait fallu que je me batte avec un ohm mètre pour tester les chaque fil et les reconnecter...
Encore merci pour ton aide !

A mon avis ton boitier a pris la flotte ! :(

@+
" L'idéal de la vie n'est pas l'espoir de devenir parfait, c'est la volonté d'être toujours meilleur. "
Avatar de l’utilisateur
Ricos6
308 d'Or
 
Messages: 720
Inscription: Mer 01 Aoû 07 21:00
Localisation: Arras
Peugeot 308: HDi 2,0L 163 ch
    Voir la position géographique du membre

Re: Radar de recul ORIGINE

Messagede jmgb13 » Mer 31 Oct 12 18:40

Bonjour à tous,

bon alors, ou en êtes vous dans vos montages ???

Je viens de terminer la mise en peinture et vernis des 4 supports de radar. Demain s'il fait soleil je tombe le pare choc pour faire les 4 trous.
Cependant j'ai une question quand au positionnement des capteurs:
doivent-ils être positionnés comme sur le schéma ci-dessous

Radars 308.JPG
Radars 308.JPG (9.91 Kio) Vu 13916 fois


Qui est en mesure d'éclairer ma lanterne ?
Si l'un de vous à une photo ou peut me faire une photo d'un perçage d'origine avec l'emplacement de ses détrompeurs, je suis preneur.

Dans l'attente de vous lire
jmgb13
308 Addicted
 
Messages: 43
Inscription: Ven 27 Avr 12 07:11
Localisation: LUNEL
Peugeot 308: HDi 1,6L 90/92 ch

Re: Radar de recul ORIGINE

Messagede Clems13 » Jeu 01 Nov 12 11:31

Salut,

Mon montage est fonctionnel!

Pour les capteurs, tu dois avoir à l’intérieur du pare choc l'emplacement de dessiné. Tu n'as plus qu'a percer avec une fraise à étage et finir à la lime.
308 SW Confort Pack - Blanc Banquise - Clim Auto - Pack Visibilité 1 & 2 - Pack Ambiance - Pack Rangement
Avatar de l’utilisateur
Clems13
308 de Diamant ! :)
 
Messages: 3629
Inscription: Mer 02 Nov 11 20:43
Localisation: Perdu entre la Bresse et le Morvan...
Peugeot 308: HDi 1,6L 90/92 ch

Re: Radar de recul ORIGINE

Messagede Ricos6 » Jeu 01 Nov 12 17:40

Pour ma part le système fonctionne mais n'est pas complètement en place car je dois faire repeindre le pare-choc sport que j'ai acheté avant de pouvoir tout fixer.
" L'idéal de la vie n'est pas l'espoir de devenir parfait, c'est la volonté d'être toujours meilleur. "
Avatar de l’utilisateur
Ricos6
308 d'Or
 
Messages: 720
Inscription: Mer 01 Aoû 07 21:00
Localisation: Arras
Peugeot 308: HDi 2,0L 163 ch
    Voir la position géographique du membre

Re: Radar de recul ORIGINE

Messagede jmgb13 » Jeu 01 Nov 12 19:05

Bonsoir,

ca y est, c'est percé et c'est monté :frime1:
S5000044.JPG


Demain matin, remontage à sa place ...
jmgb13
308 Addicted
 
Messages: 43
Inscription: Ven 27 Avr 12 07:11
Localisation: LUNEL
Peugeot 308: HDi 1,6L 90/92 ch

Re: Radar de recul ORIGINE

Messagede forest » Ven 02 Nov 12 00:41

Beau boulot !
"Le savoir ne vaut que s'il est partagé par tous"
Féline 5P,110ch,Noire Perla Nera+WIPCom3D+Alarme SuperV+RadarsAV/AR+Xénon
Conso@5,28l (122 222)
Avatar de l’utilisateur
forest
308 de Diamant ! :)
 
Messages: 15645
Inscription: Mar 08 Sep 09 10:22
Localisation: Seine-et-Marne, Ile-De-France
Peugeot 308: HDi 1,6L 110/112 ch

Re: Radar de recul ORIGINE

Publicité

Pub
 

Re: Radar de recul ORIGINE

Messagede mfrenard » Dim 16 Déc 12 17:57

Hello j'aimerais aussi installer des radars de reculs d'origine j'ai vue que j'avait dejas un faisceau a l'arriere gauche de ma voiture avec marquer (detec. obstcl.) et qui a l'air de passer dans le passe cable sous la voiture pour arriver au parechoc et qui a l'air de ce brancher sur le feu arriere gauche et repart a l'avant. J'aimerais savoir si il y a moyen de faire quelque chose avec ce faisceau, je mettrais une photo demain dans l'attente de vos reponse ^^
mfrenard
Curieux
 
Messages: 12
Inscription: Mer 03 Oct 12 17:39
Peugeot 308: HDi 1,6L 90/92 ch

PrécédenteSuivante

Retourner vers Electricité & Electronique

Qui est en ligne

Utilisateurs parcourant ce forum: Aucun utilisateur enregistré et 2 invités

cron